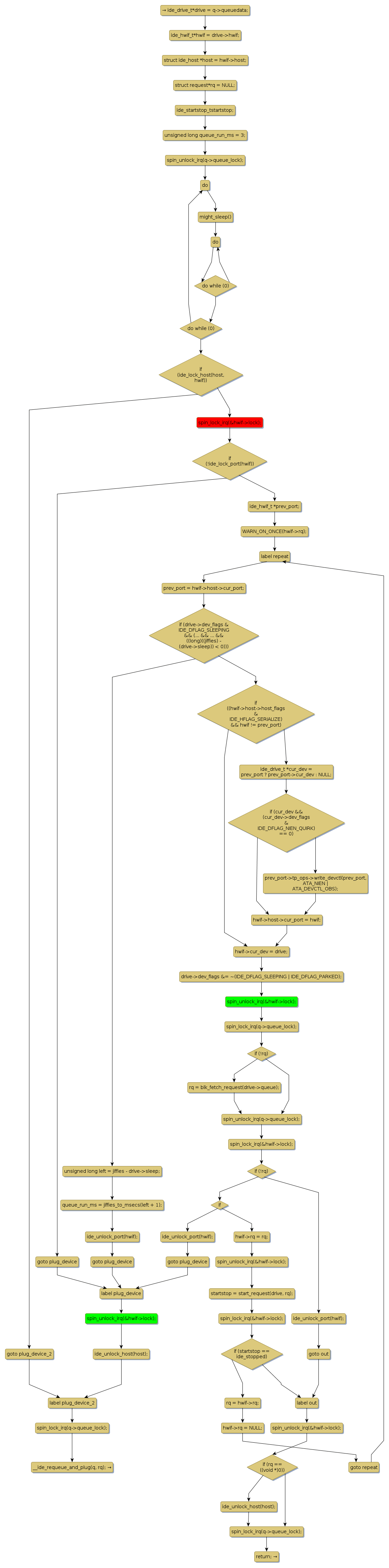
Instance Verification Kit (IVK)
spin lock @ [12160+27+/linux-3.19-rc1/drivers/ide/ide-io.c]
Instance Signature: lock
|
The Matching Pair Graph:
|
|
Function Name
|
Control Flow Graph (CFG)
|
Events Flow Graph (EFG)
|
Source Correspondence
|
|
do_ide_request
|
|
|
[11728+14+/linux-3.19-rc1/drivers/ide/ide-io.c]
|